新闻动态
/ NEWS
新闻动态
心博app工会委员会 关于陕西省五一巾帼标兵(岗)推荐材料的公示
- 分类:通知公告
- 作者:
- 来源:综合部
- 发布时间:2022-01-14 11:09
- 访问量:
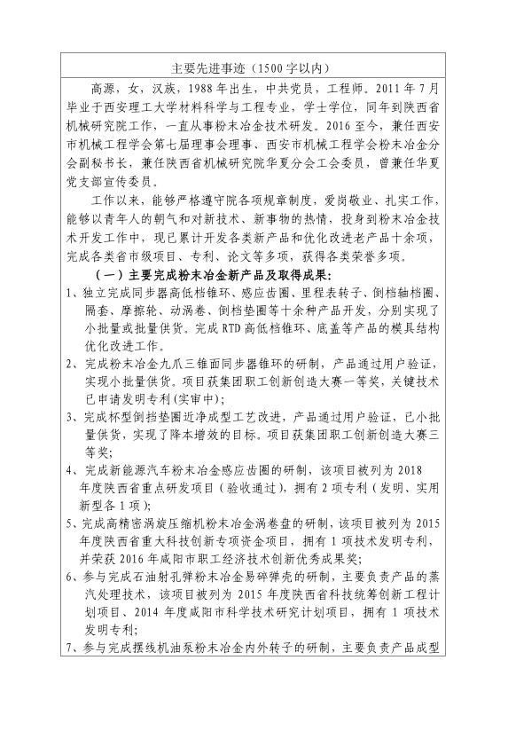
【概要描述】根据陕西省教科文卫体工会委员会《关于申报推荐2022年陕西省先进女职工集体和个人活动的通知》,集团公司工会拟推荐陕西省机械研究院高源、王行之,西安派瑞功率半导体变流技术股份有限公司元件生产部进行参评,现将相关材料予以公示。广大干部群众如对公示对象有意见,可通过来信、来电、来访等形式,向集团公司反映。公示时间:2021年12月28日至2022年1月3日来信地址:陕西省西安市高新区丈八五路10号 陕西
心博app工会委员会 关于陕西省五一巾帼标兵(岗)推荐材料的公示
【概要描述】根据陕西省教科文卫体工会委员会《关于申报推荐2022年陕西省先进女职工集体和个人活动的通知》,集团公司工会拟推荐陕西省机械研究院高源、王行之,西安派瑞功率半导体变流技术股份有限公司元件生产部进行参评,现将相关材料予以公示。广大干部群众如对公示对象有意见,可通过来信、来电、来访等形式,向集团公司反映。公示时间:2021年12月28日至2022年1月3日来信地址:陕西省西安市高新区丈八五路10号 陕西
- 分类:通知公告
- 作者:
- 来源:综合部
- 发布时间:2022-01-14 11:09
- 访问量:
详情
根据陕西省教科文卫体工会委员会《关于申报推荐2022年陕西省先进女职工集体和个人活动的通知》,集团公司工会拟推荐陕西省机械研究院高源,西安派瑞功率半导体变流技术股份有限公司元件生产部进行参评,现将相关材料予以公示。
广大干部群众如对公示对象有意见,可通过来信、来电、来访等形式,向集团公司反映。
公示时间:2021年12月28日至2022年1月3日
来信地址:陕西省西安市高新区丈八五路10号 心博app综合部
邮编:710077
邮箱:sxkjkgjt@163.com
电话:029-84509117 15353584594
附件:陕西省五一巾帼标兵(岗)登记表
心博app工会委员会
2021年12月28日











友情链接
联系我们
您好!您有任何需求请给我们留言哟!
意向说明
联系信息
基本信息
联系方式与职位
企业信息
©️ 2021 心博app 版权所有 陕ICP备16003166号-1 网站建设:中企动力 西安
029-84509117
点击咨询